只有在 CODESYS V3 中安装了 CODESYS V2.3 Converter 软件包,才能将 CoDeSys V2.3 项目转换为 CODESYS V3 项目。该软件包可在CODESYS Store.
要求:CODESYS 已启动(或项目已打开)。请注意以下说明中的限制。
-
单击“文件 打开项目” 。
-
在“Open Project” 对话框中,单击文件系统中的任何CoDeSys V2.3 项目或项目存档。要进行搜索,可以在对话框右下角设置文件过滤器。
如果另一个项目仍处于打开状态,CODESYS 会指示您相应关闭该项目。之后,CoDeSys V2.3 转换器自动启动。
-
V2.3 转换器会检查项目的编译是否无误。如果是,它就会自动处理项目。
-
注意:如果项目包含带有占位变量的可视化对象,而转换器无法解析这些占位变量,那么相应的可视化对象将作为一组显示,以取代可视化引用。
-
设备转换:如果要打开的项目中引用了设备(目标系统),且未为设备定义转换规则,则将打开“设备转换” 对话框。在此指定转换器是否以及如何用当前设备基准替换之前的设备基准。
对于替换,转换器会在转换后项目的设备树中,将新设备添加到旧设备的位置。
-
库转换:如果要打开的项目中引用了尚未定义转换规则的库,则将打开“库引用的转换” 对话框。在此指定转换器是否以及如何用当前引用替换现有引用库。如果选择的库缺少项目信息,则会打开“输入项目信息” 对话框以指定此信息。
转换器加载调整后的项目。请注意:在 POU 视图的全局库管理器中可以找到重新定义的库引用。
重用CoDeSys V2.3 项目时的限制 CODESYS
|
编译: |
该项目必须能够在CoDeSys V2.3 中编译而不会出错。注意:CODESYS 在编译时仍会在V3 中发出警告。这些问题是由隐式转换造成的,隐式转换可能导致信息丢失(例如通过符号变化)。 CODESYS 针对 switch 变量检查 "case "语句:在 CoDeSys V2.3 中不检查 |
|||
|
控制器配置: |
CoDeSys V2.3 项目的“控制器配置”无法导入V3。您必须重新创建设备配置,并重新声明控制器配置中使用的变量。 |
|||
|
网络变量: |
对于网络变量,CODESYS 创建V3 GVL 对象并导入变量声明。但是,网络属性不会被导入。请参阅有关网络变量交换的说明。 |
|||
|
库 |
库中使用的所有变量和常量也必须在库中声明。必须能够在CoDeSys V2.3 中编译该库而不出错。 |
|||
|
句法和语义限制自CoDeSys V2.3 : |
|
|||
|
可视化: |
||||
|
占位符及其替换 |
占位符 |
VAR_INPUT |
使用方法 |
更换 |
|
|
|
|
|
|
|
|
|
|
|
|
|
|
|
|
|
|
|
有问题的占位符 |
|
|||
|
不可导入的元素: |
趋势、ActiveX - 无法导入,因为实现方式差别很大。在V3 中,会发出相应的警告,并要求进行相应的手动复制。 |
|||
|
编程语言 |
ST, IL, FBD: |
无限制 |
||
|
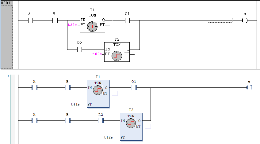
LD: |
CODESYS 导入具有并行分支的功能块时,每个分支都要重复分支前的部分。这与CoDeSys V2.3 为并行分支创建的生成代码相对应。 ![]() |
|||
|
SFC: |
解释:在V3 中,CODESYS 为操作创建的隐式变量的前缀是下划线字符。这将导致带有双下划线字符的无效标识符。 |
|||
|
CFC: |
|
|||
